第一章 開啟美麗中國典范建設新征程
“十四五”時期是我國開啟全面建設社會主義現代化國家新征程的第一個五年,是深圳努力實現建設中國特色社會主義先行示范區第一階段發展目標的五年,是牢牢抓住重大戰略機遇、推動生態環境保護工作邁向新臺階的五年。必須準確把握新發展階段,深入貫徹新發展理念,加快構建新發展格局,以更高標準、更嚴要求、更實舉措率先打造人與自然和諧共生的美麗中國典范。
第一節 深圳生態環境保護40年成就
深圳經濟特區建立40年來,深圳始終高度重視生態文明建設和生態環境保護,堅持高質量增長和可持續發展,率先走出一條具有深圳特色的生態文明建設之路,實現了由經濟開發到統籌社會主義物質文明、政治文明、精神文明、社會文明、生態文明發展的歷史性跨越。
——40年來,深圳始終高位推進生態環境保護工作,堅持把環境保護擺在與經濟發展同等重要位置,從率先確立可持續發展和生態立市戰略,到出臺建設美麗深圳戰略決定,再到提出率先打造人與自然和諧共生的美麗中國典范,深圳堅定不移走生態文明建設之路,推動生態環境保護跨越式發展。
——40年來,深圳生態環境領域始終堅持改革創新,首創黨政領導干部生態文明建設考核、基本生態控制線等一批標志性制度,制定出臺特區環保條例、噪聲污染條例等20余部生態環保法規和40余部地方標準,逐步形成具有深圳特色的生態文明制度體系。
——40年來,深圳生態環境治理體系不斷完善,建設主體從政府主導,擴展到政府主導、企業主體、社會組織和公眾共同參與,生態環境治理領域從注重工業污染防治,逐步拓展到環境綜合整治,再到開啟減污降碳協同治理新階段,綠色發展方式和生活方式加快形成。
——40年來,深圳始終將環境質量作為城市發展質量的重要組成部分,堅持依法治污、科學治污,持續改善生態環境質量。特別是近年來,以決戰決勝之勢堅決打好打贏污染防治攻堅戰,全市生態環境質量實現全局性、歷史性、根本性突破,“藍天白云、水清岸綠”成為城市新常態。
第二節 “十三五”生態環境保護成就
“十三五”時期,深圳堅持以習近平生態文明思想為指導,始終保持加強生態文明建設的戰略定力,堅定不移推動高質量發展,毫不動搖打好打贏污染防治攻堅戰,全面完成“十三五”確定的目標任務,人民群眾生態環境獲得感、幸福感和安全感顯著增強,為率先打造人與自然和諧共生的美麗中國典范奠定了堅實基礎。
牢固樹立綠色發展理念,綠色發展水平持續提升。獲評國家首批可持續發展議程創新示范區,構建形成低消耗、低排放的現代產業體系。率先實現公交車、出租車100%純電動化,新能源汽車保有量約40萬輛,居全球城市前列。新建民用建筑100%執行建筑節能和綠色建筑標準,全市綠色建筑總面積超1.2億平方米。系統推進綠色交通系統建設,打造高品質宜行城市,綠色交通出行率達到71%。能源資源利用效率不斷提升,單位GDP能耗、水耗分別約為全國平均水平的1/3和1/8,單位GDP碳排放強度約為全國平均水平的1/5,化學需氧量、氨氮、二氧化硫、氮氧化物排放總量分別下降45.5%、30.3%、25.0%、13.7%。
堅決打贏污染防治攻堅戰,生態環境質量顯著改善。市委、市政府出臺污染防治攻堅戰三年行動計劃,堅持精準治污、科學治污、依法治污,污染防治攻堅戰取得決定性勝利。PM2.5年均濃度降至19微克/立方米,空氣質量優良天數比例達97%,處于國內超大城市領先水平。在全國率先實現全市域消除黑臭水體,水環境實現歷史性、根本性、整體性轉好,被國務院評為重點流域水環境質量改善明顯的5個城市之一。水生態環境修復取得初步成效,茅洲河、大鵬灣入選全國美麗河湖、美麗海灣優秀案例。近岸海域海水水質穩定趨好,東部海域海水水質常年保持一、二類優良水平。率先完成城市土壤環境質量普查,土壤環境質量狀況總體保持穩定。
加速推進環境基礎設施建設,環境治理能力顯著增強。新擴建水質凈化廠7座、提標改造30座,污水處理能力達到760萬立方米/日,新建污水管網6460公里,實現污水收集處理能力和出水水質“雙提升”。國家“無廢城市”建設試點成效明顯,垃圾焚燒處理能力達1.8萬噸/日,率先實現生活垃圾全量焚燒和趨零填埋,固體廢物無害化處置和資源化利用能力大幅提升。全國率先建立“一街一站”大氣監測網絡,規劃建設“一中心、四平臺”智慧管控系統,基本實現生態環境數據分散采集、統一匯聚和集中管理。實施最嚴監管執法、網格化監管,開展“春雷行動”“利劍”系列等環保執法行動,鐵腕執法成效顯著。
扎實開展生態系統保護,生態文明示范創建取得突破。劃定生態保護紅線,嚴格基本生態控制線內監管。開展陸域生態系統調查評估,打造“空天地”一體化城市生態監測網絡。開展生物多樣性保護,建成全省首條野生動物保護生態廊道。積極推動生態修復,深圳灣濱海紅樹林濕地生態修復項目榮獲“廣東省首屆國土空間生態修復十大范例”稱號。不斷優化城市生態空間,建成國家森林城市,全市公園總數達1206個,公園綠地500米服務半徑覆蓋率達到90.87%。大力推進生態文明示范創建,全市10個區先后獲評“國家生態文明建設示范區”,南山區成功創建“綠水青山就是金山銀山”實踐創新基地,深圳成為全國唯一獲評“國家生態文明建設示范市”的副省級城市。
推進生態文明體制改革,環境治理體系持續優化。嚴格落實“黨政同責、一崗雙責”,成立市區兩級生態環境保護委員會,出臺生態環境保護工作責任清單和黨政領導干部生態環境損害責任追究實施細則。建立更嚴密的法規標準體系,修訂生態環境保護條例、生活垃圾分類管理條例、環境行政處罰裁量權實施標準等法規標準。率先建立生態系統生產總值(GEP)核算制度體系,制定“三線一單”生態環境分區管控方案。基本實現固定污染源排污許可全覆蓋,開展環境污染強制責任保險試點,實施生態環境損害賠償制度。開展簡化環評審批手續、下放審批權限、環評登記表豁免等環評制度改革創新。提升行政服務效能,深化環保顧問服務,為企業“送政策、送技術、送服務”。
深化生態環保宣傳教育,多方推動共建共治共享。持續開展六五環境日、青少年環保節、綠韻悠揚等環保主題活動,打造精品環保宣教品牌。建設生態環境教育平臺,累計建成25個環境教育基地、17所自然學校。編制綠色生活創建行動實施方案,創建綠色機關、綠色社區等綠色單位1241家。環保志愿者超18萬人,環保志愿義工規模全國最大。修訂生態環境違法行為舉報獎勵辦法,鼓勵公眾積極舉報各類生態環境違法行為。全面實施生活垃圾強制分類,生活垃圾回收利用率提升到41%。成立“一帶一路”環境技術交流與轉移中心(深圳),推進與“一帶一路”沿線區域生態環保國際交流與合作。

第三節 “十四五”生態環境保護面臨挑戰
對標美麗中國典范和美麗灣區建設目標,對標人民群眾對優美生態環境的熱切期盼,深圳生態環境保護工作面臨的挑戰和壓力仍然較大。
——生態環境質量追趕國際先進水平的壓力較大。以PM2.5和臭氧為代表的復合型、區域性污染特征明顯,臭氧形成機理復雜、缺乏成熟治理經驗借鑒。部分河流水質雨季不能穩定達標,河流生態修復尚未全面展開。西部海域水質長期劣于海水四類標準,僅依靠本地治理改善近岸海域水質的難度較大。噪聲擾民問題仍然突出,迫切需要構建適應高密度城市特點的寧靜城市建設體系。
——社會經濟發展帶來的資源環境壓力仍將處于高位。“十四五”時期,深圳經濟社會將保持較快發展,能源資源需求依然旺盛,新增污染物排放仍然較多。全市資源環境供需矛盾將進一步凸顯,土地開發空間接近上限,水資源和能源供給、城市污水和固體廢物處理、自然生態系統保護、溫室氣體減排等仍將面臨高位壓力。
——高密度城市防范生態環境風險任務更為艱巨。“十四五”期間,國土空間開發強度增加,深圳生態系統的穩定性和生物多樣性面臨挑戰,城市生態系統安全壓力持續加大。氣候變化增加極端天氣頻次和強度,城市韌性有待提升。危險廢物全過程管控、醫療廢物應急處理有待全面加強,新污染物研究須進一步深化,生態環境風險全過程、全鏈條防范體系有待健全。
——新形勢下環境治理體系優化面臨更大改革挑戰。“十四五”期間,深圳必須更加注重改革創新,加快構建全面、系統、高效的治理體系。生態環境保護工作亟須更加突出系統性、整體性和協調性,全市一體的生態環境治理責任體系、法規規章體系和制度體系有待進一步優化完善,生態環境信息化智慧化建設水平亟待進一步提升。全民生態環境保護意識和素養有待進一步提升,仍須大力推動綠色生活方式轉化為公眾的自覺行動。
第四節 “十四五”生態環境保護發展機遇
“十四五”時期,我國進入新發展階段,對加強生態文明建設提出了新的要求,必須深入貫徹新發展理念,加快構建新發展格局,推動高質量發展,創造高品質生活,努力建設人與自然和諧共生的現代化。習近平生態文明思想為新時代加強生態文明建設和生態環境保護提供了方向指引和根本遵循。在深圳經濟特區成立40周年之際,習近平總書記、黨中央又賦予深圳新的使命任務,為深圳做好生態環境保護工作提供了重大機遇。
——習近平生態文明思想為生態文明建設指明方向和路徑。以習近平同志為核心的黨中央把生態文明建設作為關系中華民族永續發展的根本大計,形成了習近平生態文明思想。習近平生態文明思想對新形勢下生態文明建設的戰略定位、目標任務、總體思路、重大原則作出深刻闡釋和科學謀劃,為深圳加快推進新時代生態文明建設提供了理論指導和行動指南。
——新發展理念為生態環境質量改善增強內生動力。“十四五”時期,我國生態文明建設進入以降碳為重點戰略方向、推動減污降碳協同增效、促進經濟社會發展全面綠色轉型、實現生態環境質量改善由量變到質變的關鍵時期。把實現減污降碳協同增效作為促進經濟社會發展全面綠色轉型的總抓手,有利于深圳倒逼產業、能源、交通等領域綠色轉型,為生態環境質量持續改善提供強大支撐。
——新發展格局將生態環境高水平保護向縱深推進。構建開放的“雙循環”新格局,要求對內全面優化升級生產、分配、流通、消費體系,對外更高水平開放,積極銜接國際綠色規則標準,為倒逼生產方式綠色轉型提供契機。粵港澳大灣區、深圳都市圈等重大區域發展戰略的深入實施,為區域生態環境共保共治拓展了發展空間。
——先行示范使命為生態環境領域改革創新提供重大機遇。深圳生態文明體制改革頂層設計總體完成,對改革的系統性、整體性和協同性提出更高要求。黨中央、國務院支持深圳實施綜合改革試點,要求深圳在生態環境和城市空間治理體制等重點領域先行先試,為深圳在更高起點、更高層次、更高目標上推進生態文明體制機制改革提供有利契機。
——現代環境治理體系構建利于增強生態環境保護工作合力。市、區兩級全面建立生態環境保護委員會,加快完善生態文明領域統籌協調機制。黨委領導、政府主導、企業主體、社會組織和公眾共同參與的現代環境治理體系進一步完善,政府治理、社會調節和企業自治實現良性互動,進一步增強源頭治理、系統治理、全周期治理,為新形勢下加強生態文明建設和生態環境保護工作提供重要支撐。
第二章 指導思想和主要目標
第一節 指導思想
以習近平新時代中國特色社會主義思想為指導,全面貫徹黨的十九大和十九屆二中、三中、四中、五中、六中全會精神,深入學習貫徹習近平總書記對廣東、深圳系列重要講話、重要指示批示精神,深入貫徹習近平生態文明思想,堅持以人民為中心的發展思想,準確把握新發展階段,深入貫徹新發展理念,加快構建新發展格局,堅持穩中求進工作總基調,以推動高質量發展為主題,以持續改善生態環境質量為主線,以實現減污降碳協同增效為總抓手,搶抓“雙區”驅動、“雙區”疊加、“雙改”示范和建設中國特色社會主義法治先行示范城市、粵港澳大灣區高水平人才高地等重大歷史機遇,推進精準治污、科學治污、依法治污,深入打好污染防治攻堅戰,促進經濟社會發展全面綠色轉型,持續推進生態環境治理體系和治理能力現代化,不斷滿足人民日益增長的優美生態環境需要,為率先打造人與自然和諧共生的美麗中國典范奠定堅實基礎。
第二節 基本原則
——堅持綠色發展,以高水平保護推動高質量發展。牢固樹立綠水青山就是金山銀山理念,把碳達峰、碳中和納入生態文明建設整體布局,實施減污降碳協同增效,促進經濟社會發展全面綠色轉型,堅定不移走生態優先、綠色發展之路。
——堅持環保為民,持續改善生態環境質量。堅持良好生態環境是最普惠的民生福祉,加快推動形成全社會共建共治共享新格局。深入打好污染防治攻堅戰,下更大力氣解決人民群眾反映強烈的突出生態環境問題,不斷增強廣大人民群眾的獲得感、幸福感、安全感。
——堅持系統治理,突出精準科學依法治污。堅持山水林田湖草是生命共同體,強化多污染物協同控制和區域協同治理,注重綜合治理、系統治理、源頭治理。突出問題導向和目標導向,遵循客觀規律,因地制宜、科學施策,提升生態環境治理精準化、科學化、法治化水平。
——堅持改革創新,加快推進治理體系和治理能力現代化。與時俱進全面深化改革,完善生態文明領域統籌協調機制,加快重點領域、關鍵環節改革,加快構建現代環境治理體系,為生態環境質量邁向國際先進水平提供良好的法規政策環境和系統全面的能力支撐。
第三節 主要目標
到2035年,建設成為可持續發展先鋒,打造人與自然和諧共生的美麗中國典范,生態環境質量達到國際一流水平,“綠色繁榮、城美人和”的美麗深圳全面建成。綠色生產生活方式更加完善,綠色低碳循環水平顯著提升,碳排放達峰后穩中有降。PM2.5年均濃度不高于15微克/立方米,生態美麗河湖景象處處可見,城市生態系統服務功能全面提升,實現環境治理能力現代化。
到2025年,生態環境質量達到國際先進水平,形成低消耗、少排放、能循環、可持續的綠色低碳發展方式,以先行示范標準推動碳達峰邁出堅實步伐,大氣、水、近岸海域等環境質量持續提升,城市生態系統服務功能增強,基本建立完善的現代環境治理體系,天更藍、地更綠、水更清、城市更美麗。生態環境保護主要目標:
——綠色低碳發展成效顯著。以碳達峰、碳中和引領綠色發展,努力在碳達峰、碳中和方面走在全國前列,形成節約資源、保護環境的空間結構、產業結構、生產方式、生活方式,打造綠色低碳城市標桿。
——生態環境質量持續提升。大氣環境質量持續改善,PM2.5年均濃度低于18微克/立方米,主要河流水質達到地表水Ⅳ類以上,固體廢棄物得到全面有效處置,景觀、游憩等親水需求得到滿足,美麗海灣建設走在全國前列。
——生態系統服務功能增強。生態安全屏障更加穩固,生物多樣性保護全面加強,生物安全管理水平顯著提高,區域性生態系統結構改善和功能持續提升。
——環境風險得到全面管控。土壤安全利用水平鞏固提升,危險廢物和醫療廢物安全處置,環境風險有效管控,環境健康管理水平大幅提升。
——環境治理體系現代化水平顯著提升。生態文明制度改革深入推進,環境基礎設施配套全面提升,生態環境治理體系和治理能力現代化水平位居全國前列。


第三章 加快綠色發展轉型,全面推動高質量發展
積極推動綠色低碳循環發展,推進產業綠色化和綠色產業化,構建市場導向的綠色技術創新體系,完善綠色金融政策體系,建立生態產品價值實現機制,促進經濟社會發展全面綠色轉型,為落實聯合國2030年可持續發展議程提供中國經驗。
第一節 推進產業綠色轉型發展
推動綠色產業培育發展。大力發展新能源汽車、先進核電、可再生能源、高效儲能、氫能與燃料電池、智能電網、智慧能源、節能環保等綠色低碳產業,培育一批具有國際競爭力的綠色領軍企業,促進綠色產業規模化、集聚性發展。建立綠色產業認定規則體系,完善綠色產業支持政策。促進生態環境修復、綠色認證、環境物聯網等新興環保服務業發展,推進節能環保產業基地建設,支持先進適用環保技術裝備研發和產業化。
推進重點行業綠色化改造。持續推動傳統行業改造升級,全面提升行業發展質量和環境治理水平。出臺園區環境保護規范化管理辦法,引導工業企業入園發展,推動重點產業鏈中有特殊環保、能耗要求的關鍵核心環節進入專業工業園區,推動污染集中治理與達標排放。實施園區節能低碳和循環化改造,打造綠色示范園區。嚴格實施“雙超雙有”企業強制清潔生產審核,推進自愿性清潔生產審核,推動企業生產工藝、自動控制升級改造,淘汰高耗能、高污染、高環境風險的工藝設備。
加快構建綠色制造體系。將綠色低碳循環理念融入工業設計、生產、回收利用全過程,引導企業開展工業產品生態設計和綠色制造研發應用,從源頭減少廢物產生和污染排放。積極應用物聯網、大數據和云計算等信息技術,加快構建綠色供應鏈管理體系。引導生產者增強廢棄產品回收處理責任意識,加快落實生產者責任延伸制度。大力開展綠色產品、綠色工廠、綠色園區、綠色供應鏈創建,擴大綠色品牌效應。
第二節 推動綠色技術創新應用
構建市場導向的綠色技術創新體系。培育綠色技術創新主體,激發高校、科研院所、龍頭企業綠色技術創新活力,推進“產學研資介”深度融合。強化對新能源、節水節能、污染減排、綠色建筑、綠色交通、綠色包裝、廢棄物回收處理等領域綠色技術創新支持,鼓勵和支持各類創新主體開展以應用為導向的研發活動。
實施前沿和關鍵核心綠色技術攻堅。鼓勵綠色技術創新載體加強超低能耗建筑、智能交通、智慧環境、碳捕集利用與封存等關鍵技術研究,重點突破動力電池、氫能、儲能等新能源技術瓶頸。推動研發一批具有自主知識產權、達到國際先進水平的關鍵核心綠色技術,瞄準國際一流環境標準,加快生態環境保護關鍵技術創新研發。
推動綠色技術創新成果轉化示范應用。鼓勵和支持各類創新主體組建重點實驗室、工程技術研究中心等綠色創新載體,充分服務企業創新、推動產業升級、促進創新發展。制定發布綠色低碳技術推廣目錄,建立和完善綠色低碳技術、產品研發和推廣機制。加強財政、稅收、金融等對綠色低碳技術應用或項目建設的政策支持,引導各類投資基金支持綠色技術創新成果轉化。

第三節 健全綠色金融服務體系
完善綠色金融政策。推廣國家綠色金融標準,探索制定國家綠色金融標準配套制度或補充性地方綠色金融標準。加強綠色金融區域合作與國際交流,推動制定粵港澳大灣區綠色金融標準。建立健全綠色投資評估制度,推動金融機構對投資項目主體提供的環境影響評價相關報告進行評估,對其環境風險管控能力和投資項目環境效益進行評價。推進涉危險化學品、危險廢物、鉛蓄電池等高環境風險行業的環境污染強制責任保險制度,完善綠色保險增信機制。
創新綠色金融服務。建立健全綜合金融公共服務機制,整合綠色金融相關的投融產品和服務,為綠色企業和行業提供融資便利。推廣新能源貸款、能效貸款、合同能源管理收益權質押貸款等能源信貸品種,創新綠色供應鏈、綠色園區、綠色生產、綠色建筑等綠色信貸品種。創新綠色保險產品和服務,開展綠色建筑質量保險、綠色產業產品質量責任保險以及其他綠色保險業務。支持金融機構開展碳排放權、用能權、排污權等環境權益抵押和質押融資業務。
第四節 探索生態產品價值實現機制
探索生態資源價值實現機制。實施生態系統生產總值(GEP)核算制度,健全GEP核算方法體系,擴大核算范圍,推動GEP進監測、進規劃、進考核、進決策。推行建立生態產品市場定價、信用、轉化和交易體系,探索沙灘資源等生態產品價值實現機制,培育生態產品市場。鼓勵依托特色自然生態本底,積極拓展生態產品價值實現模式。
健全自然資源保護管理機制。健全自然資源資產產權制度,開展重點區域自然保護地確權登記,清晰界定各類自然資源資產產權主體。創新高度城市化地區耕地和永久基本農田等自然資源保護利用新模式,遵循嚴守紅線、生態優先、布局集中、統籌兼顧的原則,優化耕地空間布局,推動農用地復合利用,發展多功能復合的現代都市農業。
推進生態保護補償體制機制創新。探索建立以生態產品價值和生態功能效益為導向的生態保護補償機制。在大鵬新區等條件成熟地區,探索實行補償效果動態評估監督和滾動實施機制。探索在條件成熟的河湖庫源頭區、重點飲用水源地等區域開展生態保護補償試點。
第四章 積極應對氣候變化,控制溫室氣體排放
堅定不移實施積極應對氣候變化國家戰略,統籌落實國家碳達峰、碳中和政策體系,加強能耗雙控工作,全面加強應對氣候變化和生態環境保護相關工作統籌融合,顯著增強應對和適應氣候變化能力。
第一節 扎實推進碳達峰行動
科學制定碳達峰行動方案。制定碳達峰行動方案和配套措施,推進工業、建筑、交通運輸、公共機構等重點領域節能。鼓勵有條件的區域和重點行業、重點企業制定碳排放達峰行動方案。建立健全以碳強度控制為主、碳排放總量控制為輔的制度,完善碳排放權交易、碳匯補償等市場機制,建立與碳達峰、碳中和相適應的政策體系,探索開展協同推動減污降碳政策研究。加大碳達峰目標任務落實情況考核力度,壓實壓緊工作責任。
構建清潔低碳能源體系。繼續實施能源消費總量和強度“雙控”行動,嚴格實施節能審查制度,強化節能審查事中事后監管。優化能源供應結構,推動清潔能源成為能源增量主體。以分布式利用為主,發展氫能、太陽能、風能等新能源。因地制宜發展生物質能,探索地熱能、潮汐能等非化石能源開發利用。加快推進媽灣電廠煤電清潔化替代,推動前海深港現代服務業合作區率先打造世界級區域集中供冷系統。推進電網低碳化、智能化建設,形成安全可靠、綠色高效的城市電網格局。建設能源產業創新中心、創新聯合體等平臺,完善本地清潔能源供應機制。
推動低碳交通運輸體系建設。推動交通運輸結構優化調整,大力發展海鐵聯運、水水中轉業務。實施公共交通優先發展戰略,打造軌道交通為骨干的綜合交通體系。大力發展智能交通和綠色物流,創新綠色低碳、集約高效的配送模式,鼓勵新能源載運工具發展,積極推動船舶“油改氣”“油改電”。推廣節能和新能源車輛,完善新能源汽車配套基礎設施建設。加強交通運輸領域重點用能單位監督管理,加大交通運輸節能技術推廣應用力度。推動航空業實施碳減排和碳抵消。到2025年,新能源汽車保有量達到100萬輛左右,新增注冊汽車新能源汽車比例達到60%。
持續推動工業行業節能提效。嚴格“兩高”產業準入,堅決遏制“兩高”項目盲目發展。加強高耗能行業能耗管控,全面推行重點耗能行業、重點領域能效對標,推進工業領域數字化智能化綠色化融合發展。持續開展能效“領跑者”引領行動,以電子設備制造、電氣機械及器材制造業、汽車制造業為重點,加強先進節能減排技術應用推廣。推動綠色數據中心建設,鼓勵有條件的既有數據中心開展綠色化改造,提升數據中心、新型通信等信息化基礎設施能效水平。
推動城市建設綠色發展。在城市規劃建設管理各環節全面落實綠色低碳要求,推進城市綠色有機更新,杜絕大拆大建。實施“綠色建造”行動,大力推廣裝配式建筑和綠色建筑,推廣綠色低碳建材,推動綠色建筑與新型建筑工業化、低碳技術、建筑信息模型(BIM)技術等應用。推行綠色建筑運營標識管理,促進建筑全生命周期低碳化。推動大型公共建筑按綠色建筑高星級標準規劃、建設、運營,逐步實施既有居住建筑和公共建筑綠色節能改造。擴大建筑能耗監測平臺覆蓋范圍,加強公共建筑能耗監測,優化建筑能耗數據管理和應用,提升建筑和基礎設施運行管理智能化水平。提高建筑終端電氣化水平,建設集光伏發電、儲能、直流配電、柔性用電于一體的“光儲直柔”建筑。到2025年,全市新增綠色建筑面積7000萬平方米,高星級綠色建筑比例達到45%。
加強非二氧化碳溫室氣體管控。通過原料替代、過程消減和末端處理等手段,積極控制工業生產過程非二氧化碳溫室氣體排放。開展工業生產過程非二氧化碳溫室氣體排放監測,大力推進電子設備制造業生產中逸散溫室氣體的回收和再利用,制定實施氫氟碳化物排放控制措施,提高含氟氣體的利用效率。加強污水處理和垃圾填埋的甲烷排放控制和回收利用,控制農田和畜禽養殖甲烷和氧化亞氮排放。
第二節 創新推動低碳試點示范
開展氣候投融資試點。完善氣候投融資政策體系,鼓勵引導民間投資、國際資金和境外投資者進入氣候投融資領域,加強氣候投融資與綠色金融的政策協調配合。推動建設深圳國家氣候投融資促進中心和國家自主貢獻項目庫,推動深圳成為氣候投融資政策研究、信息交流、產融對接和國際合作的交流中心。探索推動設立國家級氣候投融資基金。
加快碳交易市場建設。健全碳排放權交易機制,探索優化配額分配方法,引入配額有償分配(拍賣)機制,完善碳市場抵消機制。有序擴大市場覆蓋范圍,深化碳交易在交通、建筑等領域的協同減排作用。探索建立服務于中小型排放單位的區域碳市場,與全國碳市場形成互補發展格局。探索建立涵蓋核證減排量交易和碳積分商業激勵的碳普惠機制,引導小微企業、社區家庭和個人積極踐行綠色低碳行為。
推進多領域低碳試點示范。探索建立產品碳標簽制度,研究制定產品碳足跡評價標準體系,推進產品碳足跡評價試點和產品碳排放基礎數據庫建設。探索實施零碳、近零碳示范工程,推動前海深港現代服務業合作區探索建立“碳中和”試驗區。推動電廠開展二氧化碳捕集、利用和封存(CCUS)技術應用試點。推進森林城市建設,積極實施森林碳匯工程。開展海洋碳匯研究,編制深圳海洋碳匯核算地方標準。開展國家碳監測評估試點工作,構建城市大氣溫室氣體及海洋碳匯監測體系。

第三節 提升城市適應氣候變化能力
提高城市基礎設施適應能力。推進氣候韌性城市建設,將適應氣候變化理念落實到城市規劃、建設與管理中,完善城市關鍵基礎設施設計、施工和建設標準。加大對現有基礎設施的維護或改造,提升城市能源供應系統、交通運輸體系、建筑設施、自然生態系統等適應氣候變化能力。強化內澇治理,加快病險水庫除險加固,高標準加快推進東部海堤重建工程(三期)。
完善城市災害風險管控體系。加強氣候變化風險評估,制定城市氣候風險地圖。提升極端氣候事件和災害專項觀測能力,發展多領域融合的災害影響預報與風險預警業務。加強氣象風險預警管控和應急聯動,建設支撐適應氣候變化的信息共享平臺。提高全社會防災減災能力,逐步建立極端天氣氣候事件災害風險分擔轉移機制。
實施基于自然的解決方案。重視運用基于自然的解決方案減緩和適應氣候變化,協同推動生物多樣性保護、山水林田湖草系統治理相關工作。積極推進陸地生態系統、水資源、海洋及海岸帶等生態保護修復與適應氣候變化協同增效,提升重點領域和地區的氣候韌性。
第四節 加強應對氣候變化管理
建立健全應對氣候變化政策法規機制。在生態環境保護、資源能源利用、國土空間開發、城鄉規劃建設等領域法規制修訂過程中,推動增加應對氣候變化相關內容。探索制定應對氣候變化地方性法規,提升應對氣候變化的法制保障能力。開展應對氣候變化中長期戰略研究,編制應對氣候變化“十四五”規劃,科學部署應對氣候變化工作目標和任務。
推動應對氣候變化與生態環境相關管理制度融合。完善溫室氣體清單編制工作機制,建立市區兩級溫室氣體排放管理信息系統。研究將應對氣候變化有關管理指標納入生態環境管理統計調查內容,推動建立常態化的溫室氣體排放基礎數據獲取渠道和部門會商機制。研究將應對氣候變化要求納入“三線一單”生態環境分區管控體系、環境影響評價制度。加強碳排放權交易市場重點排放單位數據報送、核查和配額清繳履約等監督管理工作,依法依規統一組織實施生態環境監管和處罰執法。
第五章 加強協同控制,引領大氣環境質量改善
堅持源頭防治、綜合施策,深入推進大氣污染防治攻堅行動,以細顆粒物(PM2.5)和臭氧(O3)協同控制為主線,推動O3穩定步入下降通道,強化多污染物協同治理和區域聯防聯控,推動大氣環境質量繼續領跑全國,讓“藍天白云、繁星閃爍”成為常態。
第一節 推動大氣污染精準科學防控
深入推進O3治理。制定加強PM2.5和O3協同控制、持續改善空氣質量行動計劃,統籌考慮PM2.5和O3污染區域傳輸規律和季節性特征,加強重點區域、重點時段、重點領域、重點行業治理,強化分區分時分類差異化、精細化協同管控。到2025年,O3日最大8小時平均第90百分位數濃度控制在135微克/立方米以下,環境空氣質量優良天數比例保持國內超大城市領先水平。
優化污染天氣應對機制。加強環境空氣質量預測預報能力建設,提高O3和PM2.5預報準確率。建立大氣環境質量監測與污染源監控聯動機制,實現污染成因快速識別及污染源精準管控。健全污染天氣預警應急啟動、響應和解除機制,細化應對措施清單,逐步完善重點行業應急減排實施范圍。完善污染天氣區域聯合預警機制,探索開展污染天氣重點污染源區域聯合管治,推動應急措施落實落細。
提升大氣污染科學治理能力。完善現代化環境監測體系,加快重點污染源監測體系建設。推動城市大氣污染源排放清單編制與更新工作常態化,建立重點污染源動態排放清單。開展O3形成機理研究和源解析,推進PM2.5和O3協同治理科技攻關。開展重點任務、重點項目實施情況和污染防治成效跟蹤評估,動態調整優化大氣污染防治方案。探索建立能源、產業、交通運輸、污染排放和氣象等數據信息的共享機制,深化大數據挖掘分析和綜合研判,精準指導大氣污染防治工作部署。
第二節 加強工業污染源治理
深入推進重點行業揮發性有機物(VOCs)治理。嚴格控制VOCs污染排放,新建項目實行VOCs現役源兩倍削減量替代。優化涉VOCs行業排污許可證申請與核發程序,完善VOCs總量控制制度及排放清單動態更新機制。以工業涂裝、包裝印刷等行業為重點,推進工業企業實施低VOCs含量原輔材料替代。推動園區建設集中涂裝中心等VOCs集中處理設施。推進重點企業和園區VOCs排放在線監測系統建設,實施“源頭-過程-末端-運維”全過程管控。完善VOCs管控地方標準體系,禁止生產、銷售和使用VOCs含量超過限值標準的產品。
強化電廠和工業鍋爐排放治理。新建項目原則上實施氮氧化物等量替代,全市天然氣鍋爐基本完成低氮燃燒改造。嚴密監控電廠大氣污染物排放,進一步提升電廠污染治理水平。探索制定鍋爐、電廠污染物排放地方標準。
第三節 深化移動源污染防控
強化成品油質量和油品儲運銷監管。推動成品油監管立法,嚴禁使用非標劣質成品油。嚴格成品油質量管理,加大生產、存儲、流通環節油品質量執法檢查力度,重點針對硫含量、蒸氣壓、芳烴含量、烯烴含量等指標進行檢查。加強加油站、儲油庫油氣回收監管和在線監控系統建設。加強非道路移動機械油品質量管控。監督落實現有加油站、儲油庫執行嚴格的排放標準。加強船用油品質量監管,內河及江海直達船舶應全部使用符合國家標準要求的燃油。到2025年,非道路移動機械油品全面實施直供管理。
深化機動車污染防控。加大“綠色物流區”執法力度,嚴格執行異地貨車限行政策。推動城區物流電動化,推進貨運車輛電動化、清潔化,推動充換電、加注LNG、加氫等交通設施建設,盡快實現網約車、輕型物流車和環衛車全面電動化。全面實施機動車國六排放標準,基本淘汰國三及以下排放標準的柴油貨車和國四排放標準的營運類重型柴油貨車。加大在用車排放監管力度,加強重點用車大戶入戶檢查,建立基本覆蓋全市的尾氣排放遙感監測和黑煙智能監控網絡,推動非現場執法。嚴格實施I/M制度,機動車排放定期檢測合格率達到95%。
加強非道路移動機械污染治理。提升非道路移動新機械準入條件,全面實施非道路移動機械國四排放標準。及時更新非道路移動機械低排區政策,全市禁用低于國三排放標準的非道路移動機械。加快推進港區、機場內清潔能源或新能源使用,研究試點氫能拖車。深入開展柴油非道路移動機械尾氣排放整治工作,每年抽檢比例不低于3000臺次,強化非道路移動機械申報登記監管和尾氣監測處罰機制建設。到2025年,基本完成港口碼頭非道路移動機械清潔化替代。
推進船舶污染防治。持續推進綠色港口建設,推動靠港船舶使用岸電或轉用低硫燃油,開展船舶氮氧化物排放控制區研究。探索適時出臺強制性規定,要求進入排放控制區的船舶使用硫含量≤0.1%m/m的低硫油。推動新增港作船使用天然氣或電力等清潔能源,探索開展柴油客輪、港作船、公務船舶LNG改造。到2025年,全市各類碼頭(油氣化工碼頭除外)具備船舶供應岸電能力,遠洋船舶靠港期間岸電使用比例力爭達到10%以上。
第四節 強化面源污染防控
持續強化揚塵污染治理。全面落實工地揚塵“7個100%”治理措施。建筑面積在5萬平方米以上的建筑工地、混凝土攪拌站、砂石建材堆場安裝TSP在線監測裝置和視頻監控系統,建設全市揚塵源TSP在線監測和視頻智慧監管平臺。提高城市道路保潔標準和機掃比例,擴大城市道路揚塵動態保潔范圍,逐步推廣至非主干道。持續開展裸露土地治理,實施裸露土地動態“清零”行動。到2025年,適宜機掃道路機掃率達到98%以上。
加強其他面源污染控制。強化汽修行業涉噴漆業務監管,禁止使用高VOCs含量涂料,全面安裝并使用廢氣處理設施。建筑工程項目及交通安全設施工程類項目必須使用低VOCs含量涂料。強化餐飲源污染排放監管,大中型餐飲項目安裝油煙在線自動監控設施。全面禁止露天生物質燃燒,納入網格管理,開展露天焚燒巡查。

第六章 強化系統治理修復,持續提升水環境質量
以水生態環境改善為核心,堅持污染減排與生態擴容兩手發力,圍繞水安全、水資源、水環境、水生態、水文化、水經濟“六水共治”,統籌水資源利用、水生態保護和水環境治理,推進生態美麗河湖保護與建設,推動治水從鞏固治污成果轉向全面提質。
第一節 加強水資源供給保障
構建“雙安全”供水保障。加快形成東、西江雙水源供應格局,推進重大水源和輸配水骨干工程建設,提高應急供水保障水平。實施羅田水庫至鐵崗水庫輸水隧洞工程、西麗水庫至南山水廠原水工程、鐵崗·長流陂支線供水工程(二期)等核心工程建設,保障西部片區供水安全。推進公明水庫至清林徑水庫連通工程、鐵崗水庫至南山水廠原水工程、沙湖水廠第二水源工程等雙水源工程,提高水源網絡的抗風險能力。加快實施居民小區二次供水設施提標改造,打造全城直飲的城市供水體系。
嚴格飲用水水源保護。加強市域外引水工程水質監控,推動視頻監控數據共享,建立供水網絡上下游水質數據互聯互通機制。持續開展飲用水源地環境狀況評估,穩步推進飲用水源水質保障工程和飲用水源二級保護區內面源治理,推進水源保護區內涵養林建設及水土保持治理,實施入庫河流綜合治理。開展飲用水源水質環境基準研究和水庫水華爆發機理研究。建立飲用水源地突發污染事故預報預警機制,增強水源地風險應急響應及處置能力,加強穿越庫區公路對水庫水質潛在污染風險防范。到2025年,集中式飲用水源地水質達標率穩定保持100%。
加強水資源節約與循環利用。健全節水政策法規和指標標準體系,強化用水總量和強度控制,全面落實規劃和建設項目水資源論證及節水評價制度。完善節水激勵機制,推動水效標識、水效領跑、合同節水等市場機制創新。強化工業、公共機構、高耗水服務業、居民生活等領域節水管理,加強供水管網漏損管控。深入開展節水載體創建,推動城區節水型社會達標建設,建成一批節水標桿。大力實施非常規水資源利用工程,推進水質凈化廠尾水用于工業冷卻、市政雜用以及河道生態補水,加大雨水資源回收利用。加強水文化傳播,在全社會營造愛水惜水護水的良好氛圍。到2025年,再生水利用率達到80%以上。
第二節 深化水環境綜合治理
施行最嚴格的污染源監管。加強工業企業污染管理及散亂污整治,鼓勵園區建設廢水集中處理設施,創新工業污染源監管模式,開展小廢水集中處理試點。建立權責清晰、監控到位、管理規范的入河(海)排污口監管體系,建立入河(海)排污口分類管理制度。
加強涉水面源污染管理。開展餐飲食街、汽修汽車場所、農貿市場、美容美發場所、垃圾轉運站、垃圾填埋場等城市涉水面源污染源排查清理整治,強化排水許可管理與日常巡查排查,實現源頭污染削減與長效治理管理。開展農業面源污染調查評估,推動將規模化農田灌溉退水口納入環境監管。
構建全收集全處理治污體系。深化“污水零直排區”創建工作,持續推進管網建設、修復與改造,提升污水收集效能。開展全市沿河截流系統工況普查及溢流污染控制專項行動,研究制定精準截污與調度規程,推動源頭減污-過程控污-末端截污的污染雨水全過程治理。逐步取消支流汊流“總口”,推動污水、初期雨水和雨水“三水分離”。推進水質凈化廠新改擴建,試點推行可生化性高的工業廢水委托水質凈化廠處理模式,精準開展污水系統提質增效工程。
提高治水現代化管理水平。實施全流域管理模式,推進深圳河、茅洲河等流域綜合整治。深化創新河長制湖長制,強化河湖監管,健全部門協同、全民參與工作機制。推進“智慧流域”建設,構建重點河流水質目標管理體系與跨界斷面監測預警系統。科學優化河湖監測指標,強化糞大腸菌群等親水指標監測,探索開展優先控制污染物監測。提升水質數據智慧管理與分析應用水平,增強綜合評估、精準預測、污染溯源、靶向追蹤能力。到2025年,全市達到或好于Ⅲ類的優良水體河長占比力爭達到80%。
第三節 大力推動水生態修復
加強水生態環境調查評估。建立水生態環境監測體系,開展河湖水生態健康調查評估,摸清主要河湖生態健康狀況。研究制定符合地方特色的水生態監測評價指標和標準,研究污水處理設施、排水口等排水設施出水對河流生態健康的影響。
強化河湖生態流量保障。完善河流生態流量管控,探索建立以水質改善為基礎、滿足開發建設需求的水生態流量保障機制。對茅洲河、觀瀾河、龍崗河、坪山河、深圳河等流域和主要入海河流因地制宜實施生態補水,發揮中小型水庫生態補水功能,形成再生水、天然水并濟的健康、綠色補水系統,非汛期生態流量月滿足程度達到90%以上。
打造生態美麗河湖。研究制定具有本地特色的水生態修復技術標準。實施河流生態修復骨干工程,優先對具有重要生態功能且具備較好修復條件的河流實施水生態修復,推動河流型人工濕地、濕地公園建設和改造,逐步恢復土著魚類和水生植物,提升河湖自凈能力。依托“千里碧道”建設,恢復河湖岸線自然狀態,系統打造水生態廊道,強化河流作為棲息地、生物廊道、濱岸過濾帶等生態功能。對有條件的暗渠實施復明改造,開展河道生態化改造,形成生態美麗河湖景觀。

第七章 推進陸海統籌治理,加快建設美麗海灣
堅持陸海統籌、系統治理,加強海洋生態保護,加大近岸海域污染防治力度,提升海洋生態環境風險防控能力,打造“碧海銀灘”的親海人居環境,助力深圳建設全球海洋中心城市。
第一節 堅持陸海統籌污染治理
實施入海污染總量控制。開展海洋環境污染基線等基礎調查,評估“四灣一口”環境本底及污染狀況。以海洋環境容量為約束,明確入海污染物總量控制目標。實施“西削東控”的主要入海污染物總量控制制度,持續削減珠江口、深圳灣入海污染物排放總量,東部海域入海污染物實施總量控制。制定入海河流總氮分級管控目標,提升城市污水集中處理設施脫氮效能,推動總氮排放重點行業企業削減總氮排放總量。協同珠江口及近岸海域沿海城市打好污染防治攻堅戰。到2025年,東部海域和紅海灣海水水質優良比例達到100%,西部海域海水水質持續改善,以深圳灣為重點,力爭西部海域部分區域消除劣四類。
加強陸源入海污染控制。加快出臺陸海統籌的海洋生態環境保護實施方案,完善近岸海域水環境監測體系。構建入海排放口分類管理制度,開展入海排放口定期巡查和溯源整治。加強入海河流污染治理,入海河流全面消除劣Ⅴ類水體。嚴格落實涉海項目環境準入標準。強化陸域海水養殖廢水排放監管,對持有養殖許可證的工廠化海水養殖和海岸高位池海水養殖單位依法核發排污許可并實施監管。探索以鹽度等指標為依據,銜接河海水質管理標準,建立陸海統籌、科學合理的河口海域生態環境管理機制。
加強海上污染防控。修訂船舶污染物接收、轉運及處置設施建設方案,全面提升船舶污染物碼頭接收能力。開展常態化陸海聯合執法檢查,重點打擊船舶違法排污、第三方違規接收處置水污染物以及非法傾倒固體廢物的行為。加大船舶排污監測和監管力度,強化國際航行船舶壓載水及沉積物監管。推廣綠色生態養殖技術和模式,逐步清理清退禁養區海域海水養殖。建立健全“海上環衛”制度,強化海洋垃圾源頭管控,落實岸灘、海漂和海島垃圾常態化清理機制。探索開展海洋微塑料監測、評估和防治技術研究。到2023年,具備條件的港口配套建設船舶含油污水接收處理設施。
第二節 加強海洋生態保護修復
嚴格海洋生態空間保護。實施陸海一體的國土空間用途管制和生態環境分區管控體系,嚴格落實海洋“兩空間內部一紅線”制度。實施最嚴格的圍填海管控,除國家重大戰略項目外,禁止新增圍填海項目。合理規劃利用岸線資源,嚴格落實自然岸線保有率管控目標,以分類分段功能管控為抓手推進岸線精細化管理。對面積5000平方米以上、尚未作為城市建設用地的海島開展生態環境現狀調查評估,加強其他較小海島和島礁的監控和保護。
推動海洋生態系統保護修復。推動完善陸海統籌的海洋生態環境保護修復機制,開展海洋生態本底調查,建立健全海洋生物多樣性和典型生態系統監測評估網絡體系。加強內伶仃島等海島珍稀動植物資源及海域內珍稀物種資源保護。推動建設大鵬灣海洋牧場示范區,在重點海域實施生物資源增殖放流,加強海洋伏季休漁監管執法。推進紅樹林生態系統保護與修復,加大珊瑚礁生態系統保育力度。開展海岸帶生態修復可行性研究,實施圍填海歷史遺留問題生態修復,推動人工岸線生態化改造。
加強海洋生態環境風險防控。開展海洋環境風險源調查,建立涉海風險源清單和管理臺賬,提升重點海域海洋環境突發事故監測識別、響應及應急處置能力。加強海洋環境污染事故應急響應和協同處置能力建設。加強赤潮預警識別能力建設,將赤潮等海洋生態災害應急機制納入海洋災害應急體系。2025年前,基本完成海洋環境風險源排查,涉海生態環境風險事故應急體系進一步完善,應急能力顯著提升。

第三節 推進美麗海灣建設
推進美麗海灣示范建設。按照“水清灘凈、魚鷗翔集、人海和諧”的總體要求,加強海灣生態環境保護,提升海灣生態環境質量和生態服務功能。到2025年,大鵬灣打造成為國際濱海旅游度假型美麗海灣,大亞灣、深圳灣、紅海灣美麗海灣建設穩步推進,美麗海灣示范效應初步形成。
提升美麗海灣親海品質。嚴格落實深圳海岸帶綜合保護與利用規劃,加快制定海岸帶相關管理規范,引導親海空間系統化、高標準建設。加強親海岸段入海污染源排查整治,完善海岸配套公共設施建設。統籌環境保護要求和公眾親海需求,制定海水浴場、海濱公園等親海空間管理辦法。提升大梅沙、小梅沙等公共開放沙灘綜合管理水平,加強浴場海水水質保護。到2025年,主要浴場海水水質達標率達到100%。
弘揚美麗海灣海洋文化。實施海洋文化舊址、漁港漁村改造,高標準、高質量建設一批海洋文化公共設施。建設優質海洋科普教育基地,推動海洋科普教育不斷走進課堂、走進市民生活。進一步融合海洋文化和市民親海生活,舉辦海洋文化主題活動,加強海洋生態環保文化宣傳。
第八章 深化土壤污染防治,加強農村環境治理
堅持保護優先、預防為主、防控結合,協同推進土壤和地下水污染防治,保障土壤和地下水環境安全。深化農村農業環境綜合整治,持續推進農村生態環境改善。
第一節 推進土壤安全利用
加強重點污染源監管。動態更新土壤污染重點監管單位名錄,落實土壤污染隱患排查、自行監測、拆除活動污染防治等制度。強化重金屬污染防控,持續推進涉鎘等重點行業企業污染源排查與整治,建立污染源排查整治清單。嚴格執行重金屬污染物排放標準和總量控制要求,探索推動在排污許可證中載明土壤污染防治要求。
健全建設用地土壤環境監管機制。實施建設用地分用途管理,推行土地流轉全生命周期土壤環境監管,健全建設用地土地規劃、出讓、用途變更、轉讓、收回、續期等流轉環節監管機制。探索土壤污染源頭預防、風險管控、安全利用、治理修復、強化監管等綜合防治模式。
加強農用地分類管理。完善農用地土壤環境分類管理制度,健全農用地土壤環境質量類別動態更新機制。加強農用地重點地塊監測,建立土壤污染防治及農產品質量安全動態數據庫,健全耕地土壤污染預防、安全利用、風險管控制度。建立農業投入品廢棄物有償回收處置網絡體系,推動化肥、農藥使用量零增長,加強農用地白色污染治理。
加強飲用水水源地土壤污染風險管控。開展集中式飲用水水源地土壤環境風險評價方法研究,探索構建土壤污染風險管控技術體系。針對可能威脅飲用水水源安全的潛在風險地塊,開展土壤和地下水污染物源解析,加強環境質量監測,采取風險管控措施,保障飲用水水源地水質安全。
有序推進土壤污染風險管控與修復。嚴格落實建設用地土壤污染風險管控和修復名錄制度,探索建立土壤污染風險管控與修復全過程監管制度。探索在產企業邊生產邊管控的土壤污染風險管控模式。探索建立本土土壤風險管控與修復技術標準體系,開展高背景土壤風險評估和風險管控技術研究。探索建立土壤和地下水污染防治技術評估體系,集成一批土壤和地下水污染協同防控先進實用技術。
強化土壤環境調查數據應用。將重點行業企業、(疑似)污染地塊空間信息和管理要求納入“多規合一”平臺,推進部門信息共享。探索建立基于大數據技術的土壤環境信息平臺,推進土壤環境數據的多維立體可視化“一張圖”管理。
第二節 強化地下水環境風險管控
嚴格落實地下水環境分區管控。完成全市地下水污染防治分區劃定,構建地下水污染分區、分類防控體系,制定地下水污染分區防治及污染源分類監管措施。嚴格執行地下水禁采區和限采區劃分方案,加強地下水資源保護。到2025年,建立全市地下水污染防治管理體系,地下水環境質量穩定向好。
強化地下水污染源監管。健全地下水環境監測網,加強地下水考核點位污染溯源解析。持續推進工業集聚區、加油站、飲用水源地、高爾夫球場及周邊地下水等區域基礎環境狀況調查。加強地下水重點污染源監管,探索城市區域地下水環境風險管控模式,強化高風險化學品生產企業、垃圾填埋場和危險廢物處置場等地下水污染風險管控。
推動地下水污染協同防治。強化地表水與地下水污染協同防治,開展地表水、海水與地下水交互影響研究。加強管網維護和管養,減少管網下滲污染地下水。加強農業灌溉用水監測監管,有效降低土壤和地下水污染輸入。強化土壤與地下水污染協同防治,在農用地和建設用地土壤環境管理中同步落實地下水污染防治要求。
第三節 深化農業農村環境治理
加強種植業面源污染防治。倡導生態循環農業理念,探索建立循環生態養殖模式,推動種植業用水循環利用。深入實施農藥、化肥減量增效行動,推廣農作物病蟲害綠色防控,強化農田退水生態治理及監管。加強農業投入品規范化管理,健全投入品追溯系統,完善廢舊農膜、農藥、肥料包裝廢棄物等回收利用制度,探索推行化肥、農藥實名購買制度。健全露天禁燒長效監管機制,加快推進秸稈綜合利用,優先開展就地還田。
強化畜禽養殖污染防治。以深汕特別合作區為重點,優化畜禽養殖分區劃定,嚴格實施分區管理,強化水源保護區等禁養區清退工作。實施糞污物無害化、資源化處理,嚴格控制畜禽養殖業氨排放。開展畜禽糞污處理利用基礎設施建設與改造,強化現有規模化養殖場環境污染監測和監管,嚴格落實污染物排放控制措施。
加快推進農村人居環境整治。落實鄉村生態振興戰略,加強農村綠色低碳建設。推進深汕特別合作區農村生活污水處理設施建設和“廁所革命”有效銜接,優先推廣運行費用低、管護簡單的農村生活污水治理技術,加強農村生活污水處理設施長效化運行維護。完善村莊垃圾收集點建設,健全生活垃圾收運處理體系,鼓勵開展農村垃圾源頭分類處理和資源化利用。開展美麗家園、美麗田園、美麗河湖等創建活動,系統推進農村生態環境綜合治理。
第九章 強化生態保護監管,筑牢生態安全格局
堅持尊重自然、順應自然、保護自然,推進山水林田湖草系統治理,實施重大生態保護修復工程,強化生態保護監管,守住自然生態安全邊界,提升生態系統服務功能。
第一節 筑牢生態安全格局
強化生態空間保護。加強自然生態空間用途管制,構建有利于碳達峰、碳中和的國土空間開發保護新格局。以維護生態系統功能為核心,嚴守生態環境底線,實施生態空間精細化管理。編制全市自然保護地專項規劃,建立以自然保護區為基礎、自然公園為補充的自然保護地分類分級管理體系,加強對重要自然生態系統、自然遺跡、自然景觀和生物多樣性的系統性保護。
構建生態網絡格局。夯實“四帶八片多廊”的生態安全格局,筑牢區域生態安全屏障。實施“山海連城”計劃,形成“一脊一帶十八廊”的生態游憩骨架。統籌綠道、碧道、森林步道、濱海生態景觀帶建設,推動“藍綠空間”形成有機整體。系統規劃城市通風廊道,構建有利于污染物擴散的區域空間格局,打造“會呼吸的城市”。
合理利用城市空間。以自然生態格局統籌生產生活布局,加強自然生態用地及環境基礎設施建設用地保障。以國土空間規劃為抓手,統籌引導城市空間合理利用,構建“一核多心網絡化”的城市空間體系。著力推動重點區域綠色開發建設,高標準推進光明科學城、前海深港現代服務業合作區、河套深港科技創新合作區等重點區域建設。落實“三線一單”生態環境分區管控要求,實行區域空間生態環境評價分類管理制度,強化空間開發環境管控。探索開展重大產業布局和重大基礎設施建設生態環境影響評價。
第二節 強化生態系統保護修復
推進重要生態系統修復。開展國土空間生態修復調查,編制國土空間生態修復規劃,明確生態修復目標任務。按照系統修復、分類施策、因地制宜原則,實施重要生態系統保護和修復重大工程,推進區域綠地、河湖水系、退化濕地生態修復,加強關閉(廢棄)礦山整治修復。到2025年,濕地面積不低于40.7平方公里。
提升森林生態系統質量。開展天然林保護修復工程,實施疏林地、未成林地、宜林地綠化造林和城市公園郁閉度提升工程,補充森林資源。持續實施森林質量提升工程,推進林相改造,提高林分質量,建設具有深圳特色的近自然地帶性森林群落。
提升綠地生態服務功能。推進三洲田森林公園、馬巒山郊野公園、玉龍濱水城市公園等各級公園建設,持續打造“公園之城”。加快推進公共綠地和公共設施復合用地建設,積極推廣立體綠化,多方位、多途徑增加城市可視綠量。推行非景觀和服務功能的綠地近自然管養,營造親近自然的城市生態空間。打造高質量城市綠色空間體系,形成可達、親民的綠色開敞空間,到2025年,公園綠地、廣場步行5分鐘覆蓋率達到75%。
第三節 加強生物多樣性保護管理
健全生物多樣性保護機制。推動生物多樣性保護納入生態質量監測、質量評價與績效考核體系,建立生物多樣性保護多部門聯動機制,加強分工協作和數據共享。建設野生動植物與重要物種棲息地、原生境數據庫并定期更新,編制野生動植物資源保護規劃。定期開展全市生物多樣性調查評估,發布生物多樣性保護白皮書。加強生物多樣性保護宣傳教育,強化博物館、展覽館自然科普能力建設。嚴懲非法捕殺、交易、食用野生動物行為。
實施生物多樣性保護工程。編制生物多樣性保護行動計劃,推動實施生物多樣性保護工程。編制深圳重點保護物種名錄及重要物種棲息地(原生地)清單,建立受威脅物種及珍稀瀕危物種調查監測網絡,納入全市生態監測體系。制定實施受威脅物種保育恢復計劃,加強對深圳特有種和極小種群的就地保護和遷地保護,適當開展野生動物人工繁育與野外放歸。探索構建生態廊道和生物多樣性保護網絡,以線性基礎設施分割破碎大型生態斑塊的關鍵節點為試點,開展重要生態廊道建設和重點物種棲息地、原生境的保護與修復。到2025年,重點生物物種種數保護率達到98%。
強化遺傳多樣性保護。開展生物遺傳資源和生物多樣性相關信息的調查、登記和數據庫建設,加強物種遺傳資源數據的集中管理與共享。依托現有資源建立本地物種和特有種標本和基因庫,加強基因多樣性保護。
加強生物入侵風險管理。持續開展外來入侵物種調查、監測和預警,及時更新外來入侵物種名錄。加強外來入侵物種防治工作,結合生態保護修復工程,精準實施重點區域、重點外來入侵物種治理工程。加強重要生態區域外來入侵物種防控工作監督,開展防控成效評估。完善生物物種資源出入境管理制度,將外來入侵物種納入生物安全應急管理體系。

第四節 建立完善生態監管機制
建立完善生態保護監管體系。完成生態保護紅線評估調整和勘界定標,完善生態保護紅線管理制度,建立健全生態保護紅線協調機制。開展“綠盾”自然保護地強化監督專項行動,嚴肅查處涉及自然保護地的生態破壞行為。開展陸域生態調查評估,構建生態系統定期調查評價、動態評估、修復成效跟蹤監測評估體系,實施城市生態保護常態化監管。
推進重要生態保護修復工作實施成效評估。探索制定本土化生態保護修復標準規范。組織制定生態修復監管制度,開展生態保護修復工程實施全過程生態環境質量監測,建立生態保護修復工作實施成效評估機制。探索開展大型建設項目生物多樣性保護措施有效性和重要生態修復項目生物多樣性恢復成效后評估。
第十章 強化全過程管控,有效防范環境風險
牢固樹立安全發展理念,深化“無廢城市”建設,強化固體廢物安全利用處置,全面提高環境風險防控和環境應急處置能力,著力打造健康城市的“代謝系統”,切實維護生態環境安全,全力保障健康安全的人居環境。
第一節 提升固體廢物處理處置能力
提高生活垃圾處理處置能力。全面推進生活垃圾強制分類,完善生活垃圾分類投放、收集、運輸和處理全鏈條體系建設,健全垃圾分類與再生資源回收“兩網融合”體系。加快生活垃圾處理設施產業化、園區化、去工業化建設改造,推進龍華區、光明區、坪山區、深汕特別合作區生活垃圾處置項目建設,建設鹽田區、光明區、龍華區餐廚垃圾資源化利用項目。完善玻金塑紙、廢舊織物等再生資源回收體系建設,構建新能源汽車動力電池等廢棄產品逆向回收利用體系。到2025年,原生生活垃圾實現全量焚燒和“零填埋”,生活垃圾分類收運系統全覆蓋,生活垃圾回收利用率達到50%。
提升建筑廢棄物利用處置能力。編制深圳建筑廢棄物治理專項規劃,統籌推進建筑廢棄物綜合利用設施、固定消納場、水運中轉設施建設,爭取實現各類建筑廢棄物平衡處置。推動工程渣土綜合利用試點建設,鼓勵拆除工程實施建筑廢棄物資源化綜合利用。探索建立建筑廢棄物源頭減排和綜合利用制度,實施建筑廢棄物綜合利用產品認定制度,落實建筑廢棄物綜合利用優惠政策,推廣建筑廢棄物綜合利用產品。推廣使用建筑廢棄物智慧監管系統,實現建筑廢棄物排放、運輸、處置全過程管控。到2025年,房屋拆除廢棄物綜合利用率達到95%以上。
健全市政污泥無害化處置體系。加快水質凈化廠污泥干化處理設施建設,推進污泥就地深度減容減量,實施污泥集中焚燒無害化處理。持續推動河道疏浚底泥和通溝污泥協同無害化處置。開展污泥本地應急處置研究,落實異地處置污泥監管。
完善一般工業固體廢物利用處置體系。加強一般工業固體廢物分類收集、分類貯存、分類處置規范化管理,試點推進工業園區集中收集轉運模式。推行一般工業固體廢物電子聯單管理,完善資源化利用監管臺賬。開發建設固體廢物處置交易平臺,推進一般工業固體廢物資源化利用,為產廢企業與處置企業搭建便捷服務平臺。拓展一般工業固體廢物綜合利用途徑,到2025年,電力、生活垃圾處置、計算機、印刷、紡織等重點行業一般工業固體廢物綜合利用率達到95%。
第二節 完善危廢醫廢處理處置管控
實施危險廢物全過程監管和信息化追溯。健全危險廢物產生、收集、貯存、運輸、利用、處置的全過程管控技術規范體系,實施危險廢物收集容器和運輸車輛標準化更新,修編重點行業危險廢物規范化管理指引。提升危險廢物信息化監管能力和水平,建立危險廢物智能監管平臺,實現危險廢物產生、收集、貯存、運輸、處置全過程閉環智慧化管理。依法嚴厲打擊危險廢物非法轉移、傾倒、處置等環境違法犯罪行為。鼓勵危險廢物產生量大的企業自行配套建設危險廢物利用處置設施,加快危險廢物綜合處置及資源化利用項目建設,提升危險廢物綜合利用和無害化處置能力。
加強醫療廢物處理能力建設。推進醫療廢物處置中心老舊設施更新,推動深汕生態環境科技產業園醫療廢物綜合處置項目建設,提升醫療廢物安全處置能力和污染防治水平。修訂醫療廢物應急管理預案,加強突發事件或疫情下醫療廢物應急處置風險防控能力,統籌危險廢物焚燒處置設施、生活垃圾焚燒設施等資源,建立協同應急處置設施清單。加強重大傳染病疫情應對,對涉疫重點醫療廢物產廢單位實施“一對一”監管服務,確保全市醫療廢物100%安全處置。

第三節 加強重點領域環境風險管控
加強危險化學品風險管控。對危險化學品生產裝置或構成重大危險源的危險化學品儲存設施,嚴格執行與居民區安全距離等有關規定。開展危險化學品運輸、儲存、使用環節的風險評估,加強廢棄危險化學品收運、貯存、處置規范化管理。
嚴格涉重金屬污染管控。推進涉重金屬行業企業重金屬減排,動態更新涉重金屬重點行業企業全口徑清單。加快推動涉重金屬企業入園集中治理,支持電鍍、線路板等企業入園發展。嚴格落實涉重金屬企業強制清潔生產審核,全面提升涉重金屬企業清潔生產水平。嚴控重點重金屬環境準入,對新改擴建涉重金屬行業建設項目實施重點重金屬污染物排放“減量置換”或“等量替換”。到2025年,全市重點行業重點重金屬污染物排放量比2020年下降5%。
加強核與輻射監管及應急管控。強化核與輻射源頭監管,實施放射源、射線裝置及電磁輻射設備的申報登記和許可管理,加強廢舊、閑置放射源的收貯監督。依托物聯網、云計算等技術,構建核與輻射環境安全監測監管系統,優化配置核與輻射監測設備,大幅提升核與輻射應急監測能力。對全市輻射工作場所和電磁輻射設備進行輻射環境監測,及時反映監管范圍內的輻射污染源動態狀況。完善以核電站事故應急為主,涵蓋核與輻射事故應急、反核與輻射恐怖襲擊的核應急管理機制。
第四節 強化環境風險應急管理
持續完善環境風險防范體系。強化企事業單位環境風險防范主體責任,建立風險分級分類管控體系,制定相關技術標準與指南,推動重點行業、企業環境風險評估和等級劃分。強化區域環境風險評估,完善環境風險防范措施。開展海上溢油及危險化學品泄漏污染近岸海域風險評估,防范污染事故發生。定期開展環境風險隱患排查,鼓勵重點風險源建立環境風險預警系統。完善全市環境風險源智慧化監控平臺建設,實現與全市風險預警平臺實時數據對接。
建立健全環境應急管理體系。完善突發環境事件應急管理預案體系,健全生態環境風險動態評價和管理機制。強化政府、企業預案管理,規范落實環境應急演練和培訓。健全跨區域、跨部門聯防聯控機制,深化跨市環境應急聯動合作,鼓勵專業環保機構參與突發環境事件的現場應急救援處置。建立健全環境應急物資保障制度及應急物資調度工作機制。
全面加強環境應急能力建設。推動建設寶安區、龍崗區、福田區、深汕特別合作區4個環境應急和物資儲備庫。建立應急處置資源清單,加強先進設備或技術在環境應急事件中的應用。探索開展應急能力標準化建設,強化應急處置與監測等技術集成示范。
第十一章 營造寧靜生活環境,加強環境健康管理
以環境健康管控為重點,加強噪聲源頭預防和監管,完善光污染防治管理體系,建立健全新污染物管控機制,營造寧靜和諧的生活環境。
第一節 持續加強噪聲污染防治
加強噪聲源頭預防。在城市規劃設計中落實聲環境功能區劃要求,在區域建設規劃中開展聲環境質量達標研究并落實保障措施。合理確定建筑物與交通干線的噪聲防護距離,軌道交通線路規劃應盡量避免設置高架段和地面段。交通干線兩側新建噪聲敏感建筑嚴格落實《民用建筑隔聲設計規范》隔聲強制性要求,鼓勵沿線建筑按照《綠色建筑評價標準》二星級隔聲要求建設。
提升聲環境綜合管理水平。修訂特區噪聲污染防治條例,明確噪聲污染防治工作責任分工。完善聲環境質量監測網絡,逐步建成覆蓋全市主要區域、道路、建筑施工和居住區的聲環境質量自動監測網絡。深度開發智慧環保平臺聲環境管理模塊,實現聲環境質量監測、噪聲投訴等管理信息與噪聲地圖聯動。創新噪聲執法監管手段,推廣遠程喊停、無人機執法等監管方式。針對市民投訴集中的重點噪聲源和區域,開展集中整治。
強化施工噪聲監管。加強施工噪聲源頭防控,加強安全文明施工管理和施工單位信用管理,開展聯合執法檢查,督促降噪措施落實。建立施工機械登記制度,強化高噪聲施工設備管理。定期公布限制使用的高噪聲及推薦使用的低噪聲施工工藝、設備、設施名錄。全市符合條件的新開工軌道交通施工工地采用封閉式施工技術。加大施工噪聲污染防治資金扶持力度,對研發、研制和使用低噪聲施工設備、工藝的項目給予適當資助。
推進交通噪聲治理工程。持續開展交通噪聲污染嚴重區域篩查,制定既有道路、軌道交通噪聲污染治理計劃。實施既有道路改造,通過應用低噪聲路面材料、提升路面平整度、種植綠化帶等措施降低道路交通噪聲。實施機場周邊區域聲環境質量提升工程。
完善工業和社會生活噪聲管理。嚴格執行聲環境功能區劃要求,加強工業噪聲污染管控。規范固定設備噪聲源管理,研究制定固定設備噪聲防治技術指南。規范客貨流集中區域噪聲管理,通過限制裝卸貨物時間和規范裝卸貨操作,減少對周邊敏感建筑物的噪聲影響。完善社會生活噪聲治理體系,加強對廣場舞等自發性群體休閑娛樂活動的引導力度。開展以寧靜深圳為主題的宣傳教育,結合綠色宜居社區創建,鼓勵創建寧靜小區。
第二節 積極探索光污染防治
健全技術規范與管理體系。制定出臺規范性文件,加強景觀照明、夜間施工照明等涉光污染工程管理。開展光污染對人體健康及生態系統影響研究,在光污染防治技術和體制機制研究方面率先探索,逐步構建系統完善的光污染防治監督管理體系。
強化光污染管控。嚴格落實深圳城市照明管理辦法,在優先管控光污染居住區域禁止設置LED廣告顯示屏,限制景觀照明燈開閉時間。嚴格限制上射光通量,在生態保護區優先推廣上射光通量為零的燈具,居住區、商業區等在保障照明的前提下優先選用上射光通量較小的燈具。對涉及玻璃幕墻、太陽能板等反光建筑材料和設備的建設項目,加強規劃設計審查、施工設計審查和驗收監管。
第三節 穩步推進新污染物管控
開展新污染物監測評估。啟動全市新污染物篩查和評估工作,明確新污染物排放、分布、危害特征,建立新污染物控制清單和數據庫。持續提升二噁英、消耗臭氧層物質(ODS)及其他持久性有機污染物(POPs)等監測能力。探索開展持久性有機污染物等飲用水水源地水質參數調查,評估新增水源水質指標污染物殘留對生態及人體健康影響的風險。加快新污染物環境與健康危害機理、跟蹤溯源等基礎研究。
完善新污染物管控制度。強化新污染物環境管理登記,加強事中事后監管,督促企業落實風險管控措施。對使用有毒有害化學物質或生產、使用、排放《優先控制化學品名錄》中所列化學物質的企業嚴格實施清潔生產審核。開展區域優控化學品環境風險篩查,建立化學品風險分級管控清單,建立并完善區域優控化學品基礎信息數據庫和信息化管理平臺。
第四節 加強生態環境健康管理
探索構建生態環境健康管理體系。加強環境健康特征污染因子監測能力建設,增設有毒有害污染物監測點位和與人體健康密切相關的監測指標,持續系統收集基礎信息。開展全市生態環境與健康風險識別與評估,制定環境健康風險清單,繪制生態環境健康風險地圖,逐步將生態環境健康風險評估納入生態環境管理制度。積極推動生態環境健康與人體安全保障領域前沿研究,開展重點領域、重點行業職業人群暴露研究。
開展生態環境健康管理試點工作。積極推進國家生態環境與健康管理試點,制定生態環境與健康管理工作方案。建立環境空氣質量健康指數(AQHI)體系,編制大氣污染健康防護指南,開展水、土壤、化學品環境健康風險管理。推進“天然氧吧”及氣候宜居城區申報工作。構建基于生態環境與健康的公眾出行和生活指示系統,優先在公園、景區、居住小區等公示環境健康信息。強化生態環境健康宣教,持續開展公眾環境與健康素養水平監測與評估。
第十二章 深化改革創新,構建現代環境治理體系
以綜合改革試點為抓手,深入推進生態環境領域改革,全面落實黨政同責、一崗雙責,完善生態文明建設的統籌協調機制,加快建立決策科學、多元參與、執行有力的現代化生態環境治理體系。
第一節 全面實施綜合改革試點
扎實推進綜合改革試點任務。建立健全與生態環境領域改革相配套的法律法規、政策調整機制。將生態環境領域綜合改革一體融入生態文明體制改革平臺,逐步納入生態文明建設考核。做好省級事權下放的承接,重點從機構設置、人力配備、工作制度等方面建立承接體制機制。加強與粵港澳大灣區其他城市生態環境領域協調合作,探索建立區域互動、優勢互補的改革聯動機制。強化成果運用,加強經驗總結,在全國范圍形成改革示范效應。
加快重點領域改革創新。加強改革前瞻性研究,著眼于解決生態環境保護工作中遇到的實際問題,加快完善生態環境領域綜合改革試點政策儲備、批量授權、滾動推進等機制。圍繞國家所需、針對問題所在、體現深圳所能、暢通機制所束,系統謀劃實施生態環境領域綜合改革試點授權事項清單。聚焦重點領域和關鍵環節,在綠色發展、應對氣候變化、環境質量提升、環境健康管控、環境治理體系、區域合作機制等重點領域先行先試,持續推出有引領性、突破性的改革政策。
第二節 建立更嚴密的法規標準體系
健全生態環境法規規章。用足用好經濟特區立法權,加強生態環境、能源等領域立法。推進《深圳經濟特區生態環境保護條例》有效實施,制定出臺《深圳經濟特區成品油監管條例》《深圳經濟特區燃氣條例》等法規,打造具有深圳特色的生態環境治理法規體系。結合生態環境治理需求,優先推動在應對氣候變化、海域污染防治、噪聲污染防治、建筑廢棄物管理等領域出臺地方規章制度。
健全生態環境標準體系。探索建立深圳生態環境標準建設管理機制,研究制定與社會經濟發展水平相適應的生態環境地方標準,打造對標國際一流的生態環境標準體系。探索制定深圳特色的水生態環境評價標準體系,逐步建立國際領先的大氣環境治理標準體系。完善土壤環境背景值標準體系,逐步構建基于土壤污染物有效態的環境保護標準體系。探索制定嚴于國家標準或者廣東省標準的產品環境保護強制性地方標準。
加強司法保障。完善生態環境保護領域行政、民事和刑事“三位一體”的責任追究體系,優化“兩法銜接”機制,強化刑事責任追究。健全環境資源案件集中管轄制度,穩步推進環境資源審判專門機構建設,不斷提升環境保護案件專門化審判水平。健全生態環境損害司法鑒定和生態環境損害賠償制度。推動完善生態環境公益訴訟制度,探索建立“恢復性司法實踐+社會化綜合治理”審判結果執行機制。
第三節 構建更嚴明的環境責任體系
落實黨委政府領導責任。落實生態環境保護工作責任清單,嚴格實行生態環境保護“黨政同責、一崗雙責”。完善市、區兩級生態環境保護委員會工作機制,形成生態環境保護工作合力。開展領導干部自然資源資產任中和離任審計,實行領導干部生態環境損害責任終身追究制度。構建以綠色發展為導向的生態文明評價考核指標體系及考核辦法,將考核結果作為各級領導班子和領導干部任用和獎懲的重要依據,強化正向激勵,量化剛性問責。
壓實企業環保主體責任。加強企業環境治理責任制度建設,指導重點企業完善環保主任制度、構建分層分級企業環境管理責任體系,嚴格落實風險防范、污染治理、損害賠償和生態修復責任。落實排污企業監測主體責任,重點排污企業安裝監測設備,建立“誰排污、誰監測”的排污單位自行監測制度。推行企業環境守法公開承諾制,營造自覺守法的企業環保文化,杜絕治理效果和監測數據造假。
第四節 塑造更高效的市場治理體系
規范環境治理市場秩序。平等對待各類市場主體,規范市場秩序,防止惡意低價中標,形成公開透明、規范有序的環境治理市場環境。鼓勵推行環境污染第三方治理,健全服務標準規范及治理效果評估機制,明確政府、企業和第三方治理企業的責任和義務,建立第三方治理單位懲戒和退出機制。
創新污染治理模式。積極探索多種形式的生態環境治理模式,支持環境治理整體解決方案,鼓勵區域環境綜合治理托管服務試點,探索生態環境導向的城市開發(EOD)模式試點。推廣“環保管家”“環境醫院”等環境治理綜合服務模式,推動“誰污染、誰治理”向“污染者付費、第三方治理”模式轉變。深入踐行“共享”治理理念,鼓勵在集中工藝設施、餐飲油煙集中處理設施、VOCs企業噴涂共享車間等領域積極開展探索。
完善環境治理價格機制。健全差別化用電、用水、用氣階梯價格或錯峰價格政策,鼓勵綠色節約行為。建立完善污水處理、固廢處理收費機制,探索推動企業污水排放按水量、種類、濃度實施差別化收費,加快推動非居民廚余垃圾處理計量收費機制建設。落實第三方治理企業所得稅、污水垃圾與污泥處理及再生水產品增值稅返還等稅收優惠政策。
第五節 建立更完善的監管制度體系
健全監督管理體系。強化監測評估、監督執法、督察問責等監管體系建設,建立發現問題、解決問題的市、區、街道多級閉環管理系統。逐步依法將固體廢物、噪聲、入河(海)排污口、海洋污染源等納入排污許可管理,推進排污許可與環境影響評價、總量控制、環境監測、環境執法等環境管理制度銜接融合,實現排污許可證“一證式”管理。
完善環境信用體系。推動將各級政府、企業、環境咨詢機構、社會公益機構等單位和個人納入環境信用評價,制訂完善環境信用評價規則,構建互評機制和監管機制,制定申訴和信用修復機制。建立環境信用管理信息化平臺,健全環境信用信息交換和共享機制。健全信息強制披露機制,監督上市公司、發債企業等市場主體全面、及時、準確披露環境信息。擴大環境信用應用領域,組織開展環境保護守信激勵、失信懲戒聯合行動。
深化“放管服”改革。持續優化建設項目環評分級分類管理,對生態環境影響小、風險可控的建設項目試行環評豁免、告知承諾制,加強對重大基礎設施、重大產業項目的環評服務。推進環評審批和監督執法“兩個正面清單”制度化和規范化,嚴肅查處環評、監測等領域弄虛作假行為,加強事中事后監管。探索開展環境政策經濟社會影響評估。完善第三方環保管理服務模式,持續完善生態環境技術幫扶機制。建立重點企業掛鉤聯系制度,定期開展“送法規、送技術、送服務上門”活動。
第十三章 加強能力建設,夯實生態環境保護支撐
聚焦精準治污、科學治污、依法治污,構建最嚴格的執法監管體系,健全現代化生態環境監測體系,打造國內領先的生態環境智慧管控平臺,加強生態環境人才隊伍建設,全面提升現代化生態環境治理能力。
第一節 構建最嚴格的執法監管體系
健全生態環境綜合執法體系。扎實推進生態環境保護綜合行政執法改革,加快補齊海洋環境、生態監管等領域執法能力短板。健全生態環境網格化監管執法體系,推動社會治理和環境保護網絡聯動融合。加強基層執法隊伍建設,推動環境監管重心下沉、關口前移。推進執法能力標準化建設,加強調查取證、移動執法、數據分析等裝備配備,基本實現現代化執法裝備全覆蓋。
創新生態環境執法監管模式。健全以“雙隨機、一公開”為手段、以重點監管為補充、以信用監管為基礎的監管機制。充分運用在線監控、衛星遙感、無人機等科技手段,大力推進非現場執法。出臺生態環境遠程執法檢查地方標準規范,完善智慧環保雙隨機移動執法模塊設計,推動移動執法系統建設和應用全覆蓋。加強部門聯動和協調配合,完善跨區域跨流域聯合與交叉執法機制。
規范生態環境執法行為。全面推行行政執法公示、執法全過程記錄、重大執法決定法制審核等制度。探索包容審慎監督執法,完善環境違法容錯糾錯機制。優化執法監管平臺,構建全市執法數據傳輸交換支撐體系,實現執法全流程、全要素留痕。
第二節 建立現代化的環境監測體系
健全全要素的生態環境監測體系。建設覆蓋環境質量、生態狀況和污染源的監測網絡,提升監測自動化、標準化、信息化水平。完善“空天地”一體化大氣觀測監測網絡,探索構建大氣環境質量精細化管理體系。加強飲用水源水質監測能力建設,加快水環境自動監測站建設。優化完善海水水質監測網絡,探索利用遙感技術開展海洋垃圾、海洋溢油等監測。加快建設城市生態監測網絡,強化遙感技術在生態質量監測監管與評估中的應用。健全土壤環境質量監測網,完善城市噪聲自動監測網絡。深化污染源監測監控一體化建設。積極利用第三方生態環境監測機構補充生態環境監測能力。探索在前海深港現代服務業合作區建立與國際接軌的生態環境監測評估體系。
構建海陸一體的生態氣候監測體系。探索開展溫室氣體監測,逐步納入生態環境監測體系。推動提升氣象梯度塔、大氣超級站,完善太陽輻射、生物舒適度、負氧離子等監測能力,建立覆蓋人口密集區、濕地、高山、岸線、公園、工業區等不同城市微氣候帶的生態氣候定位站和覆蓋各區的立體垂直氣象觀測系統。推動生態氣候環境監測信息處理和管理平臺建設,定期開展生態氣候環境評估,實時向公眾發布生態氣象預警、預報和實況信息。
加強環境監測試驗研究與分析能力建設。加強重點實驗室、工程技術中心、科學觀測研究站等基礎研究能力建設,推動現代化綠色智能監測大樓和智慧實驗室建設。實施有毒有害物質、放射性和新污染物等典型環境問題調查性與研究性監測,開展城市光化學和顆粒物組分監測分析。加強生態環境監測數據整合集成和環境質量綜合分析,提高數據分析效率和準確率,提升監測分析預報預警的及時性、前瞻性和精準性。

第三節 構建智慧化的環境管理體系
推進生態環境治理“一網統管”。對接市政府管理服務指揮中心,構建生態環境治理“一網統管”體系,實現“一屏觀全局、一網管全域”。加強與城市大數據中心連接,推動生態環境監測數據整合集成。升級生態環境大數據中心建設,優化生態環境數據質量管理、治理技術、標準規范和分析應用體系,提升數據管理、挖掘和分析應用能力。構建生態環境質量管理、污染源全流程管理、市區一體化指揮調度、網格化生態環境監管等體系,實現在線監測、智能分撥、執法處罰等全過程閉環管理,推動智能輔助審批、企業服務精準推送和信息匹配。以實現碳達峰、碳中和為目標,構建碳排放綜合管理體系和決策分析系統。完善行政處罰系統功能,推動行政處罰全鏈條電子化管理。
推動人工智能和大數據分析應用。應用人工智能、大數據等先進信息化技術,依托深圳市國家智能環境治理特色基地建設,探索超大城市生態環境治理智能模式,打造智能環境治理示范樣板,建立深圳特色的智能環境治理體制機制。探索構建生態環境多源數據融合體系,挖掘生態環境大數據應用場景,逐步推出一批生態環境大數據應用成果。
第四節 打造能力過硬的專業隊伍
加強生態環境保護鐵軍建設。貫徹落實新時代黨的組織路線,堅持“知事識人、序事辨材”,全面加強生態環境系統干部隊伍建設,加大年輕干部培養鍛煉力度,建設高素質生態環境保護干部人才隊伍。落實模范機關創建指標體系,全面推廣模范環保所規范化建設。通過業務培訓、比賽競賽、經驗交流等多種方式,提高環保管理隊伍業務本領和標準化、專業化建設水平。
吸引集聚頂尖專業人才。建立生態環境領域緊缺人才引進制度,支持引進生態環境領域高精尖缺技術人才和行業領軍人才,為香港、澳門生態環境保護技術人才來深工作提供便利。推動建設具有國際影響力的生態環境研究機構,召開高水平的生態環境保護交流會議,暢通高水平生態環境人才交流渠道。
發揮環保專家智力支撐。強化企業與行業協會生態環境保護領域專業人才梯隊建設和專業人才儲備培養。充分發揮行業協會等組織作用,建立生態環境保護領域專業人才庫,開展形式多樣的生態環境人才交流、培養、學習活動。組建生態環境保護專家委員會,提高生態環保專業人士在城市生態環境保護戰略、政策、技術標準制定和實施方面的參與度,鼓勵專業人士參與生態環保公益活動。
第十四章 開展全民行動,積極踐行綠色生活方式
落實“美麗中國,我是行動者”行動計劃,加強生態文明宣傳教育,倡導綠色低碳生活方式,加快構建全民行動體系,推動形成文明健康的社會風尚。
第一節 增強全社會生態環保意識
加強生態環保宣傳教育。將生態文明建設納入黨政領導干部培訓和國民教育體系。倡導綠色價值觀,編制地方性環境保護科普讀物,將生態環境課程納入中小學、幼兒園基礎教學體系。加強環境保護法律法規普及,強化綠色生活知識科普宣傳。
繁榮生態環保文化。大力推廣生態環境文化產品,挖掘特色生態元素,打造“特區文化”品牌。加大生態環境公益廣告宣傳力度,創新生態環保宣教模式,營造濃厚的綠色文化氛圍。做精六五環境日、青少年環保節、綠韻悠揚三大品牌,引導和動員社會各界積極參與生態環境保護實踐。持續開展垃圾減量日、蒲公英計劃等活動,推動全民參與垃圾減量分類。強化互聯網宣傳陣地建設,開展“環保雙微”矩陣提升工程。
打造特色宣教示范平臺。推動污水治理設施、河道治理示范點等環保基礎設施向公眾開放,為各級學校和廣大市民提供環境教育服務。示范運用全息投影、AR、VR等科技手段,打造沉浸式宣教示范基地,提高公眾互動參與積極性。推進環境教育基地和自然學校創建,到2025年,建成環境教育基地30個、自然學校22所。
第二節 推進生態環保全民行動
發揮政府機關表率作用。推動黨政機關發揮帶頭作用,厲行勤儉節約,反對鋪張浪費,推行綠色辦公。嚴格執行政府對節能、節水、綠色建材等環保產品的優先采購和強制采購制度,擴大政府綠色采購范圍。
提升企業環保自律意識。引導企業從源頭防治污染,積極踐行綠色生產方式,履行企業治理主體責任,動員企業發展綠色采購,促進綠色銷售。創新企業綠色文化,鼓勵企業設立公眾開放日、環境教育體驗場所、環保課堂等生態環保體驗活動,組織開展生態文明公益活動。
發揮社會團體助推作用。發揮工會、共青團、婦聯、社會團體、環保志愿者等組織作用,積極動員社會各界參與生態環境治理。發揮行業協會、商會橋梁紐帶作用,促進行業自律,推動綠色生產。廣泛發展生態環保志愿者隊伍,帶動公眾參與生態環保公益活動。引導具備資格的環保組織依法開展生態環境公益訴訟等活動。鼓勵公益慈善基金會助推生態環保公益發展。建設環保社團、志愿者能力培訓和交流平臺,規范環保社會組織參與環境治理的途徑和方式。
強化公眾監督參與。加大政府網站及新媒體環境信息服務功能建設,充分發揮“12369”環保舉報熱線、市長(區長)信箱、生態環境部門微信公眾號和微博等平臺作用,暢通和拓展公眾參與環保監督途徑。實行生態環境“有獎舉報”“問題曝光”制度,鼓勵公眾對政策執行情況進行監督。健全環境決策公眾參與機制,保障公眾的知情權、監督權、參與權。
第三節 深入踐行綠色生活
推進綠色生活設施建設。推進城市社區基礎設施綠色化,推廣節能照明、節水器具。深化公交都市建設,構建以軌道交通為骨架、軌道與公交線網融合的“大公交”體系,推進快速公交系統和公交專用網建設,為市民提供“門到門”全出行鏈的高品質公交服務。推動宜行可達的慢行交通系統建設,加強慢行系統骨干網絡建設,完善自行車道、步道系統建設。
引導全民綠色消費。加大綠色產品推廣應用力度,在鼓勵引導節能、環保、低碳綠色產品消費的基礎上,探索建立綠色消費激勵機制,營造綠色低碳生活新時尚。推行“光盤行動”,倡導糧食節約、抵制餐飲浪費。鼓勵賓館、酒店、景區推行綠色旅游、綠色消費措施,嚴格限制一次性生活用品使用。建立健全塑料制品長效管理機制,逐步禁止生產和銷售一次性不可降解塑料制品。推動快遞行業廢棄包裝物源頭減量,鼓勵企業利用可循環快件總包,推廣使用可降解的快遞物料。鼓勵電子商務企業銷售綠色產品,暢通綠色產品銷售渠道。
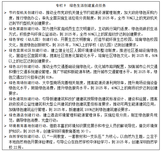
深入推進綠色系列創建。構建綠色系列評價地方標準體系,推動各領域主動開展綠色生活行動。持續深入推進節約型機關、綠色家庭、綠色學校(幼兒園)、綠色社區、綠色商場、綠色酒店、綠色醫院、綠色企業、綠色建筑等系列創建活動,培育一批成效突出、特點鮮明的綠色生活先進典型。

第十五章 加強區域合作,推進生態環境共保共治
以建設美麗灣區為引領,加強深港澳更緊密務實合作,融入和帶動“一核一帶一區”建設,健全區域生態環境保護合作機制,加快推進綠色“一帶一路”建設,積極參與生態環境保護國際合作,為推進全球環境治理貢獻深圳力量。
第一節 攜手共建美麗灣區
探索灣區深度合作機制。深化深港兩地生態環保合作機制,探索推動大氣、地表水、海洋等領域標準銜接。充分利用粵港持續發展與環保合作小組、深港合作專班等平臺機制,共同研究解決跨區域生態環境保護重大問題,拓寬環保合作領域。推進廣州、深圳生態環保領域“雙城聯動”,加強與珠海、中山、江門等城市在生態文明建設領域合作,全面加強與韶關、梅州、清遠、河源、云浮等地生態型產業合作。
強化都市圈生態環境共保共治。協同推進區域大氣環境、海洋環境治理,共同加強固體廢物分類處置利用,共同營造生態環境優美的都市圈。加強都市圈協同立法實踐探索,促進都市圈生態環保政策銜接。推動建立都市圈生態環境合作交流機制及重大項目實施常態化會商機制。建立區域統一的環境監測管理系統,提升區域生態環境治理科學化、精細化水平。

第二節 開展生態幫扶和合作交流
深入推進生態幫扶。積極參與生態對口幫扶行動,將深圳理念、深圳標準、深圳技術和深圳經驗融入生態幫扶工作,強化人員交流、技術支撐、環境管理等環節幫扶力度。建立健全生態幫扶長效機制,幫助幫扶地區持續改善生態環境質量,為對口幫扶地區鄉村振興和加快發展貢獻深圳智慧。
積極構建區域交流合作新模式。加強與粵港澳大灣區各地在環境技術、市場機制、產業協同、人才交流、體制改革等方面的深度交流,吸取各地優秀經驗,加快突破改革瓶頸。加強與京津冀協同發展、長江經濟帶發展、長三角一體化發展、黃河流域生態保護和高質量發展等重大區域發展戰略協同,主動對接雄安新區建設、浦東開發開放、海南自由貿易港等國家戰略,加強生態環境領域改革聯動、互學互鑒。
第三節 推進綠色“一帶一路”建設
深化綠色發展合作。拓展部、市共建綠色“一帶一路”合作機制,積極參與部、市協同推動“一帶一路”生態環保合作機制建設。參與“一帶一路”綠色發展國際聯盟、綠色發展國際研究院、生態環保大數據服務平臺等國家級合作平臺建設,做優做精綠色創新周等國際性活動。加強綠色發展領域人文交流,辦好深圳國際低碳城論壇和綠色發展城市高峰論壇,積極推動綠色投資、綠色消費、綠色金融、綠色技術等交流應用。
加強綠色示范引領。發揮“一帶一路”環境技術交流與轉移中心作用,推進環境技術轉移轉化,持續提升環境產品與服務市場開放水平。推動“一帶一路”國際綠色科技創新產業園、綠色技術創新孵化基地和綠色產業技術合作平臺建設,提升深圳在綠色發展中的硬實力和軟實力。積極參與綠色絲綢之路建設,加強在應對氣候變化等方面的國際交流合作,提升深圳生態環境保護國際影響力。
第十六章 加強規劃實施保障
第一節 強化組織實施
本規劃是深圳“十四五”時期生態環境保護總體規劃,相關部門制定專項規劃、各區(新區、深汕特別合作區)規劃、年度計劃時,應做好與本規劃的銜接。市生態環境局統一組織規劃的實施工作,制定規劃實施方案,落實牽頭單位和工作責任,明確實施進度和推進措施,確保規劃目標任務有計劃、按步驟得到落實。
第二節 實施重大工程
強化項目支撐,以解決突出生態環境問題、推動規劃目標指標落實為核心,組織實施好一批關系全局和長遠發展的重大項目。抓好重大項目建設用地保障,優先保證生態環境保護重大基礎設施的用地需求。集中財力保證政府投資重大項目的資金需求,鼓勵和引導社會資本投資重大項目。建立重大項目清單化推進機制,做到規劃一批、儲備一批、建設一批、投產一批,強化項目監管,完善后評價制度,提高政府投資管理水平和投資效益。
第三節 強化資金保障
各級政府年度預算應充分考慮生態環境保護需求,優化資金支出結構,統籌保障環境污染防治和生態保護修復等領域,積極發揮市場作用,調動和引導社會資金大力投入生態環境建設。強化財稅政策引導,引導資金流入節約資源技術開發和生態環境保護產業,為符合條件的項目提供融資服務。鼓勵金融機構對民間資本參與的生態環保項目提供融資支持。
第四節 強化評估考核
加強對規劃完成情況的監測,開展規劃年度監測分析、中期評估和總結評估。健全規劃動態調整和修訂機制,確需調整修訂時,須按照新形勢新要求調整完善規劃內容后報市政府批準。加強規劃宣傳,增強公眾對規劃的認知,營造全社會共同參與和支持規劃實施的良好氛圍。